RØDECaster Pro IIとKVMモニターで作る複数PCのオーディオ環境
私のデスクには用途の異なる複数の端末が混在しています。日常のソフトウェア開発やブラウジングに使うMac miniやゲーム用のWindows PC、仕事用のMacBook Pro、そして動画などを流すためのiPad Airです。
在宅で業務を行うソフトウェアエンジニアという性質上、日々のミーティングでマイクやカメラの利用は必須です。複数のデバイスを使っていると直面するのが音声の入出力やデバイス切り替えをどうするかという問題です。
このルーティングの課題を解決するためにさまざまなオーディオインターフェースやミキサーを検討しました。配信やDTMを行っているわけではありませんが自分のニッチな要件を満たす機材を探した結果、ポッドキャスト向けのミキサーであるRØDECaster Pro IIに行き着き、導入から1年ほどが経過しました。今回は複数PC環境におけるオーディオ周りの構成と非配信者目線でのRØDECaster Pro IIの所感についてまとめます。
デバイス構成と接続ルーティング
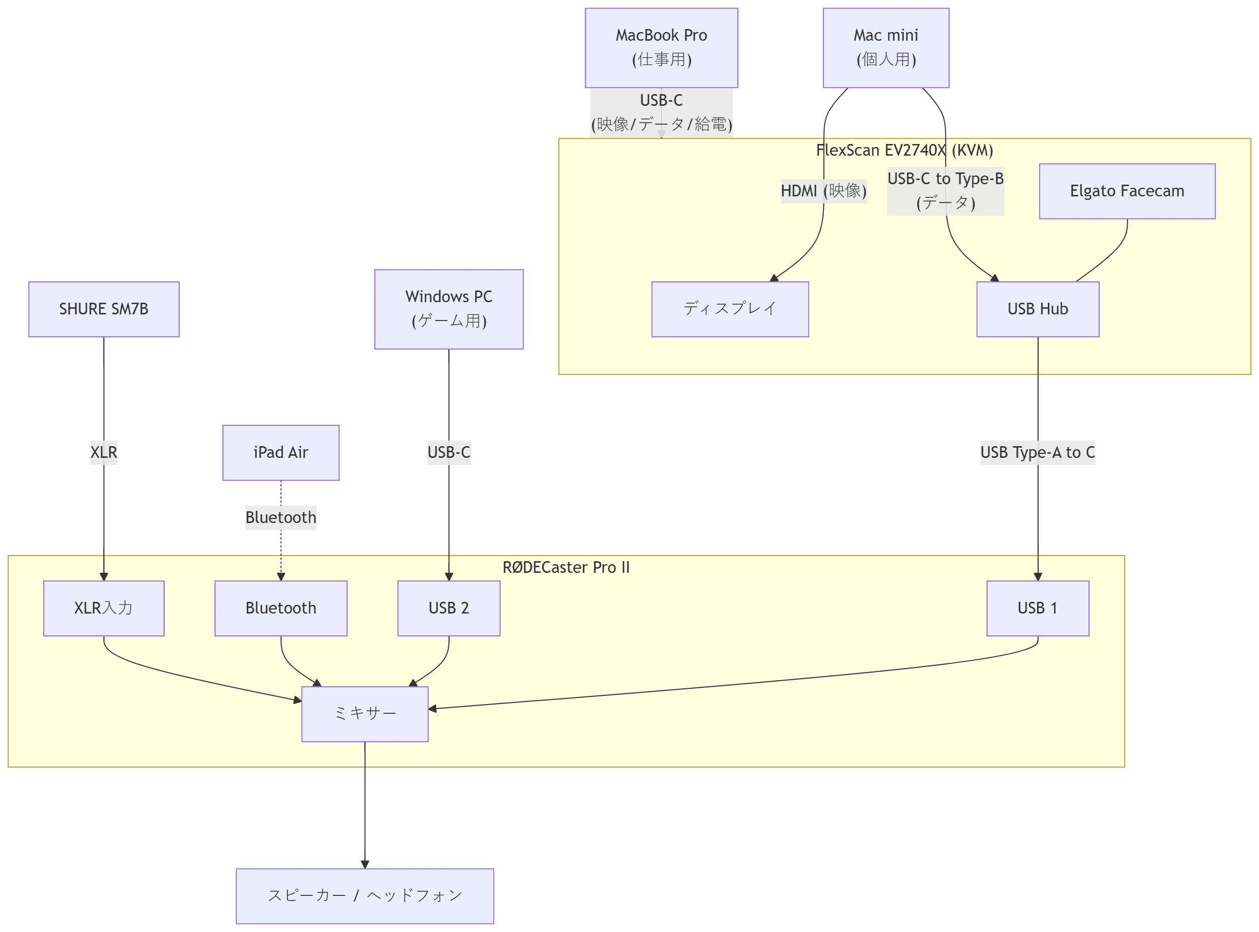
現在の接続を図にすると以下のようになります。EIZOのモニターであるFlexScan EV2740XのKVM機能をハブにしてRØDECaster Pro IIへ音声を流す構成です。

KVM機能を持つEV2740Xを挟むことでモニターの入力を切り替えると、それに紐づいてRØDECaster Pro IIのUSB 1とWebカメラのElgato Facecamの接続先が仕事用のMacBook ProとMac miniの間で自動的に切り替わります。仕事用のMacBook Proに関してはUSB-Cケーブル1本の接続で全てが完結するため着脱が非常に容易になっています。
なおカメラはWindows PCからは使えない割り切った構成にしています。
この構成のメリット
配信機材をあえて日常用途に使うメリットは以下の点に集約されます。
- 複数ソースの音声を同時にミックスできる
KVM経由で繋がっているMac miniや仕事用のMacBook Pro、直接繋がっているWindows PC、そしてBluetooth接続のiPad Airといったすべての音声を1組のスピーカーやヘッドフォンから同時に出力できます。作業しながら別端末で動画を流す際などに便利です。 - 物理フェーダーでの直感的な音量調整
各デバイスの音量バランスをPCの画面を操作することなく手元のフェーダーで瞬時に調整できます。 - SM7Bをプリアンプなしで直接駆動できる
マイクにはSHUREのSM7Bを使用しています。このマイクは出力レベルが低く本来であればCloudlifterなどのインラインマイクプリアンプを別途用意する必要があります。しかしRØDECaster Pro IIは強力なプリアンプを内蔵しているためそのまま直接接続して十分なゲインを得ることができています。これはハイエンド機ならではの恩恵です。
改善してほしい点・不満点
とはいえ約10万円と決して安い機材ではなく用途に対してオーバースペックであることは否めません。デュアルUSB-C入力を備えた機器は他にも存在するため手放しで万人に勧められるわけではありません。個人的にも以下のような不満や改善要望があります。
- USB-C入力がもっと欲しい
現状の市場にあるミキサーは他社製品を含めてもUSB-C入力が2系統で頭打ちになっています。私の環境ではMac miniや仕事用のMacBook ProとWindows PCに加えてiPad Airもあるため、理想を言えばUSB-C入力が4つ以上ある機器が欲しいところです。現状は入力端子が足りないためKVMを挟んでMac 2台を1系統にまとめ、iPad Airは有線を諦めてBluetoothで接続するという妥協をしています。すべてのデバイスを直接有線で接続できればよりシンプルで安定したルーティングが可能になるはずです。 - Bluetoothの入出力仕様
Bluetoothの入出力が排他仕様になっており取り回しに制限があります。
おわりに
RØDECaster Pro IIはフェーダー操作やBluetooth入力、そして何よりSM7Bを単体で鳴らせるプリアンプといった特定の条件を満たしたため採用に至りましたが不満点がないわけではありません。ただ現状の複数PCをKVMで切り替えつつ別PCやタブレットの音も同時にミックスし、高音質なマイクでミーティングをこなすというニッチな要件においてはうまくシステムにハマってくれています。